Огляд MSI MAG X870E TOMAHAWK MAX WIFI PZ: функціональна материнська плата із роз’ємами на звороті
08-04-2026
Останнім часом на ринку комплектуючих усе чіткіше простежується тренд перенесення роз’ємів на зворотний бік материнської плати. Поки що такі рішення не стали масовими, однак дедалі більше корпусів уже підтримують подібне компонування, дозволяючи значно покращити кабель-менеджмент і загальний вигляд збірки.
І хоча в корпусах такий підхід реалізувати легше, аніж на материнських платах, виробники поступово рухаються в цьому напрямку. Герой нашого огляду — MSI MAG X870E TOMAHAWK MAX WIFI PZ — якраз і є відповіддю на цей запит. За своєю функціональністю новинка багато в чому нагадує протестовану нами раніше MSI MAG X870E TOMAHAWK WIFI: той самий топовий чипсет AMD X870E, ідентичне компонування слотів PCIe, M.2 та роз’ємів на інтерфейсній панелі, аналогічна підсистема живлення процесора тощо. Що ж до змін, то їх ми й постараємося відшукати в міру знайомства з платою.
Специфікація
|
Модель |
MSI MAG X870E TOMAHAWK MAX WIFI PZ |
|
Чипсет |
AMD X870E |
|
Процесорний роз'єм |
AMD Socket AM5 |
|
Підтримувані процесори |
AMD Ryzen 7000, 8000 та 9000 |
|
Підтримка пам'яті |
4 x DIMM-слоти з підтримкою максимум 256 ГБ пам'яті DDR5-8400+ МТ/с |
|
Слоти розширення |
1 x PCI Express 5.0 x16 (x16, залежить від використовуваного процесора) 1 x PCI Express 4.0 x16 (x4) 1 x PCI Express 3.0 x16 (x1) |
|
Дискова підсистема |
1 x M.2 Socket 3 (M.2 2280-22110; PCIe 5.0 x4, залежить від використовуваного процесора) 1 x M.2 Socket 3 (M.2 2260-2280; PCIe 5.0 x4, залежить від використовуваного процесора) 1 x M.2 Socket 3 (M.2 2260-2280; PCIe 4.0 x4) 1 x M.2 Socket 3 (M.2 2260-2280; PCIe 4.0 x4) 4 x SATA 6 Гбіт/с на звороті плати Підтримка RAID 0/1/5/10 для M.2 NVMe-накопичувачів Підтримка RAID 0/1/10 для SATA-накопичувачів |
|
LAN |
Realtek RTL8126 (5 Гбіт/с) |
|
Wi-Fi / Bluetooth |
Qualcomm QCNCM865 стандарту Wi-Fi 7 (підтримує 802.11be при 2,4, 5 та 6 ГГц; Bluetooth 5.4) |
|
Звукова підсистема |
7.1-канальний кодек Realtek ALC4080 |
|
Живлення |
1 х 24-контактний роз’єм живлення ATX 2 x 8-контактні роз’єми живлення ATX12V 1 x 8-контактний роз’єм живлення PCIe |
|
Вентилятори |
2 x роз’єми вентилятора CPU / водоблока РСО (4-контактні) 6 x роз’ємів підключення системних вентиляторів (4-контактні) |
|
Охолодження |
Алюмінієвий радіатор на чипсеті Алюмінієвий радіатор на контролері портів USB4 Алюмінієві радіатори на елементах підсистеми живлення Алюмінієві радіатори для M.2-накопичувачів |
|
Зовнішні порти I/O та кнопки |
1 x кнопка оновлення BIOS 1 x кнопка скидання CMOS 1 х HDMI 2 х USB4 (40 Гбіт/с) Type-C з функцією DisplayPort 1 х USB 3.2 Gen 2 (10 Гбіт/с) Type-C 2 х USB 3.2 Gen 2 (10 Гбіт/с) Type-A 3 х USB 3.2 Gen 1 (5 Гбіт/с) Type-A 4 х USB 2.0 Type-A 1 x RJ45 (5 Гбіт/с) 2 х конектори антен Wi-Fi 1 x оптичний S/PDIF аудіовихід 2 x 3,5-мм аудіопорти |
|
Внутрішні порти I/O |
1 х USB 3.2 Gen 2x2 (підтримує USB Type-C) 2 х USB 3.2 Gen 1 (підтримують 4 х USB 3.2 Gen 1) 2 x USB 2.0 (підтримують 4 x USB 2.0) |
|
BIOS |
512 Mбіт Flash ROM, UEFI AMI BIOS |
|
Підтримувана ОС |
Windows 11 x64 |
|
Форм-фактор |
ATX, 305 × 244 мм |
|
Сайт виробника |
|
|
Сторінка пристрою |
|
|
Сторінка підтримки |
MSI MAG X870E TOMAHAWK MAX WIFI PZ (нові версії BIOS, драйверів і т.п.) |
Паковання та комплектація
Коробка у фірмовому стилі повідомляє про ключові особливості плати, зокрема підтримку найсвіжіших процесорів лінійки Ryzen 9000.
На комплектації не економили. Вона включає:
- пару SATA-шлейфів, один із Г-подібним конектором;
- додаткові елементи кріплення M.2-накопичувачів;
- шестигранний ключ для взаємодії з кріпленнями EZ M.2 CLIP II;
- кабель-розгалужувач фірмового EZ конектора, який дозволяє одночасно підключити вентилятор, RGB-підсвічування та інтерфейс USB 2.0;
- подовжувач EZ Front Panel Cable для спрощення підключення передньої панелі;
- антену Wi-Fi-модуля;
- набір фірмових наліпок, зокрема для позначення кабелів;
- USB-флешку з драйверами, утилітами та прошивкою BIOS;
- посібник зі встановлення та іншу документацію.
Дизайн та особливості плати
MSI MAG X870E TOMAHAWK WIFI
MSI MAG X870E TOMAHAWK MAX WIFI PZ
Зовні новинка також має чимало спільного з MSI MAG X870E TOMAHAWK WIFI. Найбільш помітні зміни полягають у світлішому колірному оформленні, іншій формі радіаторів та наявності металевих декоративних вставок по периметру — якраз у тих місцях, де зазвичай розташовуються роз’єми. Також деякі елементи змінили місце розташування — зокрема, дисплей для виведення діагностичних кодів та світлодіоди-індикатори “переїхали” у верхню частину плати.
Що ж до формату, то перед нами ATX-пристрій розмірами 305 × 244 мм зі звичним для топових рішень 8-шаровим текстолітом. Елементів із підсвічуванням тут немає, проте за допомогою утиліти MSI Center можна налаштувати світіння під'єднаних сюди комплектуючих.
На звороті MSI MAG X870E TOMAHAWK MAX WIFI PZ є звичний набір із підсилювальної пластини процесорного роз’єму та кріпильних гвинтів радіаторів. А оскільки перед нами рішення з приставкою “PZ” (Project Zero), сюди також винесли всі порти та роз’єми. З одного боку, це дозволяє зробити систему максимально привабливою, з іншого — вимагає відповідного корпусу.
А тепер до деталей. Підсистема живлення процесора охолоджується парою масивних радіаторів.
Тепло від транзисторів та дроселів передається через термопрокладки з високою теплопровідністю 7 Вт/(м·К).
Поруч із ними розпаяні надійні твердотільні конденсатори. Що ж до зони VRM, то тут використовується 14 (80 А) + 2 + 1-фазна схема живлення під управлінням контролера IT8857FN.
Її можливостей із запасом вистачить навіть для топових 16-ядерних процесорів Ryzen 9. Так, після 15 хв стрес-тестування 12-ядерного 170-ватного AMD Ryzen 9 7900X в AIDA FPU, згадані радіатори прогрілися лише до 45-49°С, а розташовані під ними дроселі — до 48-53°С.
З правого боку плати розташовано чотири DIMM-слоти з фіксаторами з обох боків. Вони підтримують модулі ОЗП стандарту DDR5 загальним об’ємом до 256 ГБ та швидкістю до 8400+ МТ/с. Щоправда, при використанні одразу пари планок або дворанкових модулів це значення знижується до 6400+ МТ/с. Згідно з посібником користувача, для двох модулів пам’яті пріоритетними традиційно є слоти A2 та B2, а для одного — A2.
Вздовж правого “борту” розташована декоративна металева накладка. Схожі елементи є також уздовж нижнього краю плати та з лівого боку, прикриваючи ті місця, де у звичайних материнських плат розташовані колодки та роз’єми.
Усі ці декоративні елементи надійно зафіксовані гвинтами зі зворотного боку плати.
Тут же присутнє дуже корисне табло для виведення шістнадцяткового коду у випадку виникнення системної помилки. Ще один індикатор вище сигналізує про відсутність живлення на модулях пам’яті. Також тут є чотири світлодіоди, які інформують про виникнення помилок у процесі завантаження системи.
Нижче розташований механізм EZ PCIe Release для простого та зручного витягнення відеокарти з верхнього слоту розширення.
Радіатор чипсета простягається аж до краю плати. Під ним розташований топовий набір логіки AMD X870E, який пропонує максимум можливостей. За 15 хвилин тесту AIDA FPU охолоджувач нагрівся до 46°C, що є відмінним показником (за температури в приміщенні 25°C).
У складі MSI MAG X870E TOMAHAWK MAX WIFI PZ є три слоти розширення:
- PCI Express 5.0 x16 (у режимі х16);
- PCI Express 3.0 x16 (у режимі х1).
- PCI Express 4.0 x16 (у режимі х4).
Верхній із них традиційно підсилений. А через використання процесорних ліній PCIe у випадку з AMD Ryzen 8000 він працюватиме відповідно до стандарту PCIe 4.0 і максимум у режимі x8 або x4.
Є тут і чотири посадкові місця для SSD формату M.2 Socket 3.
Верхній слот обладнаний радіатором із фіксатором EZ M.2 Shield Frozr II для його швидкого зняття та встановлення. Додаткове охолодження передбачене і з боку друкованої плати. В обох випадках присутні термопрокладки, захищені заводськими плівками, які необхідно зняти перед встановленням SSD.
Сюди поміститься накопичувач форм-фактора M.2 2280 або 22110 з високошвидкісним інтерфейсом PCIe 5.0 x4. У випадку використання процесорів AMD Ryzen 8000 даний роз’єм працюватиме в режимі PCIe 4.0 x4.
Нижче розташований слот M.2_2 стандарту PCIe 5.0 x4 для SSD формату M.2 2260 або 2280. Тут обмеження ще жорсткіші: при використанні процесорів AMD Ryzen 8700 / 8600 / 8400 він працюватиме в режимі PCIe 4.0 x4, а в парі з Ryzen 8500 / 8300 — буде неактивним.
З іншого боку, навряд чи хтось купуватиме настільки дорогу плату під бюджетні рішення лінійки Ryzen 8000. А от наступне обмеження вже не залежить від використовуваного процесора — при задіянні тильних портів USB4 Type-C слот M.2_2 працюватиме максимум у режимі PCIe 5.0 x2 замість x4.
Два нижні слоти розраховані на накопичувачі аналогічного формату. Вони використовують чипсетні лінії у конфігурації PCIe 4.0 x4 без будь-яких обмежень. А найнижчий із них, окрім стандартних 22-мм пристроїв, підтримує також ширші 25-мм накопичувачі.
Для безгвинтового монтажу SSD усі роз’єми M.2 обладнані фіксаторами EZ M.2 CLIP II, а комплектний ключ дозволить встановити їх у потрібне положення.
А от радіатори для згаданих слотів фіксуються за допомогою гвинтів.
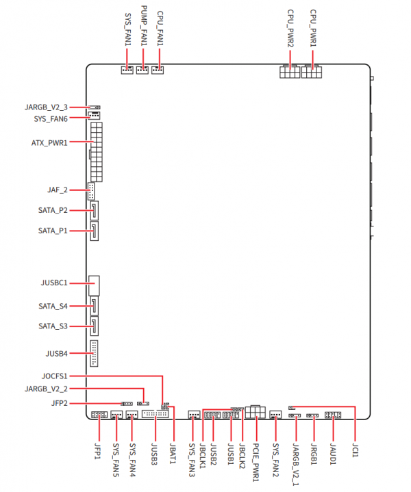
Тепер давайте роздивимося ті елементи, які “переїхали” на зворотну сторону плати. Для живлення процесора передбачена пара 8-контактних роз’ємів ATX12V, розташованих уздовж верхнього краю.
З протилежного боку розпаяні три 4-контактні конектори для підключення процесорного кулера, помпи та корпусного вентилятора.
А тепер опускаємося донизу. Тут є колодка підключення адресної LED-підсвітки, корпусного вентилятора, 24-контактний роз’єм живлення ATX та колодка JAF_2. Остання за допомогою комплектного кабеля-перехідника дозволяє одночасно під’єднати до плати вентилятор, його RGB-підсвічування та USB-пристрої.
Ще нижче розташовані чотири SATA 6 Гбіт/с та дві колодки USB. Верхня — стандарту USB 3.2 Gen 2x2 із пропускною здатністю до 20 Гбіт/с і підтримкою передачі живлення до 27 Вт. Інша призначена для пари портів USB 3.2 Gen 1 і підтримує швидкість до 5 Гбіт/с.
Втім, найбільше елементів традиційно зосереджено вздовж нижнього краю плати. Серед них: колодка фронтальної панелі, одна колодка для LED-стрічки та дві для ARGB, колодка сигналізації про відкриття корпусу, чотири роз’єми для вентиляторів, 8-контактний роз’єм живлення PCIe, дві колодки USB 2.0, джампери очищення CMOS і керування частотою BCLK, а також колодка фронтальних аудіопортів.
До речі, у підключенні передньої панелі допоможе комплектний кабель EZ Front Panel Cable. Крім того, на платі є TPM-колодка, щоправда розташована вона з лицьового боку ближче до процесорного роз’єму.
Всього на MSI MAG X870E TOMAHAWK MAX WIFI PZ є чотири колодки підсвітки, вісім роз’ємів для вентиляторів і помпи з підтримкою ШІМ-регулювання, а також фірмовий універсальний роз’єм.
Аудіотракт побудований на топовому 7.1-канальному кодеку Realtek ALC4080 і доповнений екрануванням та аудіоконденсаторами.
Мультиконтролер же представлений чипом NUVOTON NCT6687D-R.
Інтерфейсна панель потішає різноманітним набором портів і кнопок. В їх числі:
- 1 x кнопка оновлення BIOS
- 1 x кнопка скидання CMOS
- 1 х HDMI
- 2 х USB4 (40 Гбіт/с) Type-C з функцією DisplayPort
- 1 х USB 3.2 Gen 2 (10 Гбіт/с) Type-C
- 2 х USB 3.2 Gen 2 (10 Гбіт/с) Type-A
- 3 х USB 3.2 Gen 1 (5 Гбіт/с) Type-A
- 4 х USB 2.0 Type-A
- 1 x RJ45 (5 Гбіт/с)
- 2 х конектори антен Wi-Fi
- 1 x оптичний S/PDIF аудіовихід
- 2 x 3,5-мм аудіопорти
Перелік дійсно великий і дозволяє підключити все необхідне — від дисплея до периферії. Також тут доступні 12 USB-портів різних стандартів, включаючи USB4, а дві кнопки додають зручності при налаштуванні системи.
До речі, у цій материнській платі використовується збільшений об’єм чипа BIOS — 512 Мбіт проти звичних 256 Мбіт.
Чип Realtek RTL8126 забезпечує роботу 5-гігабітного LAN-порту.
У свою чергу модуль Qualcomm QCNCM865 разом із комплектною антеною EZ Antenna з магнітним кріпленням забезпечує підтримку Wi-Fi 7 та Bluetooth 5.4. А поруч розташована батарейка CMOS формату CR2032 із 2-контактним конектором — така сама, як використовується в ноутбуках.
Під кожухом також знаходиться радіатор контролера ASMedia ASM4242, що відповідає за роботу пари портів USB4.
UEFI BIOS
Плата MSI MAG X870E TOMAHAWK MAX WIFI PZ отримала завантажувач MSI Click BIOS X на основі графічного інтерфейсу UEFI.
EZ Mode
Advanced Mode
Традиційно можна обрати один із двох режимів роботи: «EZ Mode», в якому налаштування згруповані на одному екрані, або «Advanced Mode» — із сортуванням за відповідними вкладками. При цьому базовий моніторинг роботи системи постійно відображається на правій бічній панелі. І, на відміну від плат із B-чипсетами, тут присутня можливість збільшення множника процесора для виконання розгону.
Частоти процесора та пам’яті
Для подальшого тестування та перевірки можливостей материнської плати MSI MAG X870E TOMAHAWK MAX WIFI PZ використовувалося таке обладнання:
|
Компонент |
Модель |
|
|
Процесор |
AMD Ryzen 9 7900X (Socket AM5, 4,7-5,6 ГГц, 170 Вт TDP) |
|
|
Кулер |
DeepCool LT720 |
|
|
Оперативна пам’ять |
2 x 16 ГБ DDR5-6000 Kingston FURY Beast Black (KF560C40BBAK2-32) |
|
|
Відеокарта |
Palit GeForce RTX 3090 GamingPRO OC |
|
|
SSD |
Kingston KC600 512 GB (SKC600/512G) |
|
|
Блок живлення |
DeepCool PQ1000M (1000 Вт) |
|
При навантаженні нашого 12-ядерного AMD Ryzen 9 7900X стрес-тестом утиліти CPU-Z процесор тримав стабільні 5,35 ГГц при напрузі 1,356 В. Це дуже хороший показник, який лише на 250 МГц нижчий за максимальне значення бусту на одне ядро.
У більш вимогливому 15-хвилинному FPU Stress Test в AIDA64 частота ядер просіла до 4,9 ГГц при напрузі 1,148 В. А от температура процесора досягала 95°C, що відповідає максимальному робочому значенню (Tjmax).
Оскільки AMD Ryzen 9 7900X працював при граничній для нього температурі, ми вирішили виконати андервольтинг, щоб дозволило б йому підвищити частоту. Для цього у BIOS в розділі Curve Optimizer були встановлені два пункти:
• Mode → Negative
• Value → -25
Перший відповідає за зниження напруги, а другий визначає ступінь агресивності даної процедури. І «–25» є дуже серйозним значенням, недосяжним для багатьох процесорів. Втім, не у нашому випадку.

У результаті таких дій частота процесора, згідно з показниками в утиліті CPU-Z, зросла на 100 МГц — до 5,45 ГГц, а напруга зменшилася на 50 мВ — до 1,306 В.
В свою чергу, у FPU Stress Test 12-ядерник “тримав” частоту 5,2 ГГц, що на 300 МГц вище за попередній результат. Напруга при цьому становила всього 1,138 В, а температура залишалася в межах все тих же 95°C. При цьому жодних проблем зі стабільністю не було — материнська плата відпрацювала відмінно.

Набір із пари 16-ГБ модулів оперативної пам'яті DDR5-6000 Kingston FURY Beast Black (KF560C40BBAK2-32) під час тестування працював в режимі EXPO-профіля DDR5-6000 МТ/с.
Після підвищення кожного із таймінгів на 2 до 38-40-40-82 і напруги до 1,38 В модулі запрацювали при DDR5-6600. Втім, якщо швидкості читання і копіювання зросли, то швидкість запису — навпаки, знизилася. Також зросла латентність, а зменшення частоти Uncore Frequency вдвічі і зовсім позбавляє змісту такі маніпуляції.
Тестування







Плата MSI MAG X870E TOMAHAWK MAX WIFI PZ без жодних проблем зі стабільністю пройшла усі наші тести.
Тестування звукового тракту на основі кодека Realtek ALC4080
Звіт про тестування в RightMark Audio Analyzer:
Режим роботи 16-bit, 44 kHz
|
Параметр |
Значення |
Оцінка |
|
Нерівномірність АЧХ (у діапазоні 40 Гц – 15 кГц), дБ |
+0.02, -0.18 |
Дуже добре |
|
Рівень шуму, дБ(А) |
-94.7 |
Дуже добре |
|
Динамічний діапазон, дБ(А) |
94.6 |
Дуже добре |
|
Гармонійні викривлення, % |
0.0022 |
Відмінно |
|
Інтермодуляційне викривлення + шум, % |
0.0072 |
Відмінно |
|
Взаємопроникнення каналів, дБ |
-93.6 |
Відмінно |
|
Інтермодуляції на 10 кГц, % |
0.0062 |
Відмінно |
|
Загальна оцінка |
|
Дуже добре |
Режим роботи 24-bit, 48 kHz
|
Параметр |
Значення |
Оцінка |
|
Нерівномірність АЧХ (у діапазоні 40 Гц – 15 кГц), дБ |
+0.02, -0.18 |
Дуже добре |
|
Рівень шуму, дБ(А) |
-113.8 |
Відмінно |
|
Динамічний діапазон, дБ(А) |
113.0 |
Відмінно |
|
Гармонійні викривлення, % |
0.0022 |
Відмінно |
|
Інтермодуляційне викривлення + шум, % |
0.0071 |
Відмінно |
|
Взаємопроникнення каналів, дБ |
-99.1 |
Відмінно |
|
Інтермодуляції на 10 кГц, % |
0.0029 |
Відмінно |
|
Загальна оцінка |
|
Відмінно |
Аудіокодек Realtek ALC4080 був високо оцінений утилітою RightMark Audio Analyzer, тож навіть вимогливі до якості звуку користувачі будуть задоволені.
Підсумок
Материнська плата MSI MAG X870E TOMAHAWK MAX WIFI PZ багато в чому повторює вже добре знайому нам MSI MAG X870E TOMAHAWK WIFI, яку ми тестували раніше. Перед нами фактично те саме функціонально насичене рішення на базі топового чипсета AMD X870E, але з акцентом на сучасні тренди компонування.
Серед спільних переваг варто відзначити наявність чотирьох слотів M.2, два з яких відповідають стандарту PCIe 5.0, потужну підсистему живлення процесора з хорошим запасом для розгону, а також ефективне її охолодження. Доповнюють картину якісний аудіокодек, підтримка тридіапазонного Wi-Fi 7, велика кількість портів на інтерфейсній панелі, включно з двома USB4, а також зручні елементи на кшталт кнопки швидкого демонтажу відеокарти, діагностичного дисплея та набору індикаторів.
Ключові відмінності версії з індексом PZ полягають у зміненому дизайні та, головне, перенесенні роз’ємів на зворотний бік плати. Саме такий підхід потребував використання додаткових металевих вставок на лицьовій стороні. Також відзначимо збільшений об’єм мікросхеми BIOS та дещо вищі заявлені частоти підтримуваної оперативної пам’яті. Все це в сукупності додає близько ₴1400-1500 до вартості порівняно зі звичайною версією.
Втім, нюанс у них ідентичний: другий слот M.2 ділить пропускну здатність із парою портів USB4, що варто враховувати при складанні системи.
У підсумку, MSI MAG X870E TOMAHAWK MAX WIFI PZ вартістю близько ₴17 600 або $400 — це сучасна та дуже функціональна материнська плата, яка поєднує всі переваги перевіреної моделі з актуальним підходом до організації кабелів. Вона стане відмінним вибором для тих, хто хоче отримати максимальну функціональність, топову платформу та чистий вигляд збірки завдяки роз’ємам на звороті.
Переваги:
- 14+2+1-фазна підсистема живлення процесора та якісна елементна база;
- дуже ефективне охолодження;
- приємний вигляд завдяки перенесенню роз’ємів на зворотний бік плати;
- можливості розгону процесора і пам’яті;
- підсилений слот для відеокарти з підтримкою шини PCI Express 5.0 та механізмом швидкого витягнення;
- можливість встановлення до 256 ГБ ОЗП зі швидкістю до 8400+ МТ/с;
- підтримка чотирьох слотів M.2 Socket 3, в тому числі двох PCIe 5.0;
- 5-гігабітний LAN-контролер;
- модуль бездротових інтерфейсів Wi-Fi 7 і Bluetooth 5.4;
- можливість оновлення BIOS за допомогою кнопки BIOS FlashBack на інтерфейсній панелі;
- чотири колодки для підсвітки;
- вісім конекторів для вентиляторів та РСО;
- дуже якісна аудіопідсистема;
- широкий набір портів на інтерфейсній панелі, включно з парою USB4;
- наявність діагностичних індикаторів та дисплея для відображення коду помилки.
Особливості:
- певні обмеження при використанні процесорів Ryzen 8000;
- при використанні портів USB4 другий слот M.2 працюватиме в режимі PCIe 5.0 x2;
- для заміни батарейки CMOS доведеться знімати кожух інтерфейсної панелі.
Автор: Олесь Пахолок
Висловлюємо подяку компанії MSI за надану для тестування материнську плату.
Опубліковано : 08-04-2026
| Підписатися на наші канали | |||||
|
|
|
|
||



















































